Environment Set-up
Show/Hide the code
| |
Load The Two Classes of Data
Show/Hide the code
| |
(#3) [Path('train'),Path('valid'),Path('labels.csv')]
Show/Hide the code
| |
(6131, 6265)
Show/Hide the code
| |
(torch.Size([6131, 28, 28]), torch.Size([6265, 28, 28]))
Non-Parametric Method
Calculate an “average three”
Show/Hide the code
| |

Calculate an “average seven”
Show/Hide the code
| |

Define a function that computes distance between two images and a function that judges if an image is three.
Show/Hide the code
| |
Compute how many threes are correctly classified into class three and how many seven are correctly classified into seven. (accuracy)
Show/Hide the code
| |
(tensor(0.9168), tensor(0.9854))
Compute overall how many images are correctly classified.
Show/Hide the code
| |
(torch.Size([2038, 28, 28]), torch.Size([2038]))
Linear Function and SGD
Show/Hide the code
| |
(torch.Size([12396, 784]),
torch.Size([12396, 1]),
torch.Size([2038, 784]),
torch.Size([2038, 1]))
Show/Hide the code
| |
Differentiate unsqueeze, cat and stack:
catandstackoperate on multiple tensors, combining them into a single tensor, whereasunsqueezeoperates on a single tensor.unsqueezeandstackintroduce a new dimension to the tensor(s), whilecatdoes not create new dimensions.stackinserts a new dimension at the specified position, and its length equals the number of tensors being stacked.catconcatenates tensors along a specified dimension, and the resulting dimension’s length is the sum of the lengths of all tensors along that dimension.unsqueezealways inserts a new dimension of length 1 at the specified position.
For example:
Show/Hide the code
| |
(torch.Size([2, 3]), torch.Size([2, 3]))
Show/Hide the code
| |
(tensor([[1, 2, 3],
[4, 5, 6]]),
tensor([[7, 8, 9],
[1, 2, 1]]))
cat these two tensors results in a tensor with a shape of either (4, 3) or (2, 6)
Show/Hide the code
| |
(torch.Size([4, 3]), torch.Size([2, 6]))
stack these two tensors results in a tensor with a shape of either (2, 2, 3) or (2, 3, 2)
Show/Hide the code
| |
(torch.Size([2, 2, 3]), torch.Size([2, 2, 3]), torch.Size([2, 3, 2]))
Note: although torch.stack([a, b], 0) and torch.stack([a, b], 1) produce tensors with the same shape, they have different content.
torch.stack([a, b], 0) means stack whole matrices:
torch.stack([a, b], 1) means stack rows:
torch.stack([a, b], 2) means stack columns.
Show/Hide the code
| |
(tensor([[[1, 2, 3],
[4, 5, 6]],
[[7, 8, 9],
[1, 2, 1]]]),
tensor([[[1, 2, 3],
[7, 8, 9]],
[[4, 5, 6],
[1, 2, 1]]]))
Show/Hide the code
| |
Show/Hide the code
| |
0.5922
0.661
0.7257
0.7738
0.81
0.8296
0.8471
0.8597
0.8704
0.8812
0.8907
0.8976
0.9034
0.9107
0.9152
0.9176
0.924
0.9274
0.9302
0.9322
Optimizer
Show/Hide the code
| |
(torch.Size([1, 784]), torch.Size([1]))
Show/Hide the code
| |
0.5231
Show/Hide the code
| |
0.5228
0.9509
0.9628
0.9633
0.9643
0.9646
0.9666
0.9667
0.9657
0.9667
0.9666
0.9667
0.967
0.9672
0.9672
0.9675
0.9677
0.9676
0.9676
0.9686
Show/Hide the code
| |
0.9706
0.975
0.977
0.9764
0.9779
0.9784
0.9784
0.9794
0.9799
0.9789
0.9803
0.9804
0.9813
0.9809
0.9814
0.9819
0.9824
0.9819
0.9818
0.9828
Learner
Show/Hide the code
| |
| epoch | train_loss | valid_loss | batch_accuracy | time |
|---|---|---|---|---|
| 0 | 0.057635 | 0.041314 | 0.971050 | 00:00 |
| 1 | 0.039915 | 0.034953 | 0.974975 | 00:00 |
| 2 | 0.032067 | 0.032012 | 0.974975 | 00:00 |
| 3 | 0.027766 | 0.029371 | 0.977429 | 00:00 |
| 4 | 0.025469 | 0.028556 | 0.977429 | 00:00 |
| 5 | 0.023680 | 0.027128 | 0.978410 | 00:00 |
| 6 | 0.022530 | 0.026477 | 0.978410 | 00:00 |
| 7 | 0.021128 | 0.025687 | 0.978410 | 00:00 |
| 8 | 0.020596 | 0.024973 | 0.978410 | 00:00 |
| 9 | 0.020155 | 0.024411 | 0.979882 | 00:00 |
Nonlinearity
Show/Hide the code
| |
| epoch | train_loss | valid_loss | batch_accuracy | time |
|---|---|---|---|---|
| 0 | 0.209871 | 0.085825 | 0.965653 | 00:00 |
| 1 | 0.102153 | 0.052868 | 0.968106 | 00:00 |
| 2 | 0.064107 | 0.043419 | 0.970069 | 00:00 |
| 3 | 0.047004 | 0.038965 | 0.970559 | 00:00 |
| 4 | 0.038722 | 0.036753 | 0.972522 | 00:00 |
| 5 | 0.033846 | 0.034248 | 0.972522 | 00:00 |
| 6 | 0.030684 | 0.032698 | 0.973994 | 00:00 |
| 7 | 0.028295 | 0.031133 | 0.975957 | 00:00 |
| 8 | 0.026498 | 0.030240 | 0.974975 | 00:00 |
| 9 | 0.025480 | 0.029235 | 0.975957 | 00:00 |
| 10 | 0.024493 | 0.028573 | 0.976938 | 00:00 |
| 11 | 0.023539 | 0.028091 | 0.976448 | 00:00 |
| 12 | 0.022644 | 0.027519 | 0.976938 | 00:00 |
| 13 | 0.021782 | 0.026868 | 0.977429 | 00:00 |
| 14 | 0.021953 | 0.026348 | 0.977920 | 00:00 |
| 15 | 0.021738 | 0.025783 | 0.978901 | 00:00 |
| 16 | 0.021042 | 0.025252 | 0.979392 | 00:00 |
| 17 | 0.020344 | 0.024917 | 0.978901 | 00:00 |
| 18 | 0.019776 | 0.024747 | 0.978901 | 00:00 |
| 19 | 0.019557 | 0.024295 | 0.978901 | 00:00 |
| 20 | 0.019418 | 0.024097 | 0.978901 | 00:00 |
| 21 | 0.018741 | 0.023782 | 0.978901 | 00:00 |
| 22 | 0.018383 | 0.023266 | 0.979392 | 00:00 |
| 23 | 0.018047 | 0.023283 | 0.979882 | 00:00 |
| 24 | 0.017762 | 0.023139 | 0.979882 | 00:00 |
| 25 | 0.017672 | 0.022712 | 0.979882 | 00:00 |
| 26 | 0.017658 | 0.022521 | 0.980864 | 00:00 |
| 27 | 0.017558 | 0.022226 | 0.980864 | 00:00 |
| 28 | 0.017126 | 0.022203 | 0.980864 | 00:00 |
| 29 | 0.017070 | 0.021634 | 0.980864 | 00:00 |
| 30 | 0.016443 | 0.021636 | 0.981354 | 00:00 |
| 31 | 0.016697 | 0.021468 | 0.981354 | 00:00 |
| 32 | 0.016811 | 0.021725 | 0.981845 | 00:00 |
| 33 | 0.016300 | 0.021180 | 0.982336 | 00:00 |
| 34 | 0.016316 | 0.021147 | 0.981845 | 00:00 |
| 35 | 0.015825 | 0.020846 | 0.982336 | 00:00 |
| 36 | 0.015894 | 0.020525 | 0.982336 | 00:00 |
| 37 | 0.015442 | 0.020475 | 0.982336 | 00:00 |
| 38 | 0.015356 | 0.020404 | 0.982336 | 00:00 |
| 39 | 0.015186 | 0.020286 | 0.982336 | 00:00 |
Deeper
Show/Hide the code
| |
| epoch | train_loss | valid_loss | accuracy | time |
|---|---|---|---|---|
| 0 | 0.059510 | 0.017087 | 0.992640 | 00:12 |
Questionnaire
How is a grayscale image represented on a computer? How about a color image?
each pixel is represented by a number from 0 to 255. 0 represents black and 255 represents white. pixels of color image are represented by three colors: red, green and blue (RGB).
How are the files and folders in the
MNIST_SAMPLEdataset structured? Why?tree structure
Explain how the “pixel similarity” approach to classifying digits works.
mean3 and mean7 can be considered as “standard shapes”. if the average distance between an image’s pixels and mean3’s pixels is smaller, it is probably a three and vice versa.
What is a list comprehension? Create one now that selects odd numbers from a list and doubles them.
Create a python list within one line.
Show/Hide the code1 2l = [1, 4, 3, 6, 8, 9, 10, 3, 4] [i * 2 for i in l if i % 2 != 0][2, 6, 18, 6]What is a “rank-3 tensor”?
a tensor that has three dimensions, for example:
Show/Hide the code1[[[1, 2], [3, 4]], [[5, 6], [7, 8]]][[[1, 2], [3, 4]], [[5, 6], [7, 8]]]What is the difference between tensor rank and shape? How do you get the rank from the shape?
rank is the length of shape,
len(shape).What are RMSE and L1 norm?
RMSE uses square power to avoid cancelling out while L1 norm uses absolute value to do so.
How can you apply a calculation on thousands of numbers at once, many thousands of times faster than a Python loop?
Using
np.arrayortensorand broadcastingCreate a 3×3 tensor or array containing the numbers from 1 to 9. Double it. Select the bottom-right four numbers.
Show/Hide the code1 2 3 4 5 6import numpy as np a = np.arange(1, 10).reshape(3, 3) print(a) a = a * 2 print(a[-2:, -2:])[[1 2 3] [4 5 6] [7 8 9]] [[10 12] [16 18]]What is broadcasting?
Are metrics generally calculated using the training set, or the validation set? Why?
they are generally calculated using the validation set because it refects the generalization ability of a model
What is SGD?
stochastic: stochastically sample batchs from the dataset gradient: update parameters according to its gradient descent: the loss function is convex thus finding minimum descenting
Why does SGD use mini-batches?
Using the whole dataset is computationally expensive and using on data point results in unstable gradient. Using mini-batches is a compromise between them.
What are the seven steps in SGD for machine learning?
How do we initialize the weights in a model?
randomly
What is “loss”?
loss funtions measure the difference between a model’s predictions and the true target values. It provides a quantitative way to evaluate how well a model is performing. lower loss means better performance.
Why can’t we always use a high learning rate?
because it my cause the optimization process to overshoot the minimum. In extreme cases, the loss even increase or diverge instead of decreasing.
What is a “gradient”?
Do you need to know how to calculate gradients yourself?
No, I don’t. Even though I know.
Why can’t we use accuracy as a loss function?
because accuracy is not a continuous function with respect to the model’s parameters, which means when parameters’ value shift a bit, the accuracy won’t change, preventing calculating the gradient.
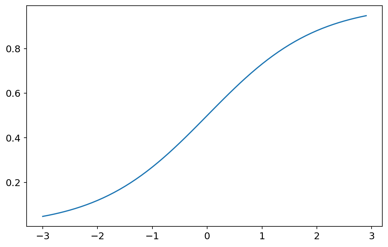
Draw the sigmoid function. What is special about its shape?
Show/Hide the code1 2 3 4 5 6 7 8 9 10import numpy as np import matplotlib.pyplot as plt def sigmoid(x): return 1 / (1 + np.exp(-x)) plt.plot(np.arange(-3, 3, 0.1), sigmoid(np.arange(-3, 3, 0.1))) plt.show()
Its domain is \((-\infty, +\infty)\), and its range is \((0, 1)\). This means it squashes any real value into the interval \((0, 1)\), which makes it suitable for representing probabilities.
What is the difference between a loss function and a metric?
the loss function is used for the model while a metric should be meaingful for humans.
What is the function to calculate new weights using a learning rate?
What does the
DataLoaderclass do?Write pseudocode showing the basic steps taken in each epoch for SGD.
Create a function that, if passed two arguments
[1,2,3,4]and'abcd', returns[(1, 'a'), (2, 'b'), (3, 'c'), (4, 'd')]. What is special about that output data structure?What does
viewdo in PyTorch?What are the “bias” parameters in a neural network? Why do we need them?
What does the
@operator do in Python?What does the
backwardmethod do?Why do we have to zero the gradients?
What information do we have to pass to
Learner?Show Python or pseudocode for the basic steps of a training loop.
What is “ReLU”? Draw a plot of it for values from
-2to+2.What is an “activation function”?
What’s the difference between
F.reluandnn.ReLU?The universal approximation theorem shows that any function can be approximated as closely as needed using just one nonlinearity. So why do we normally use more?